来源:道口财经

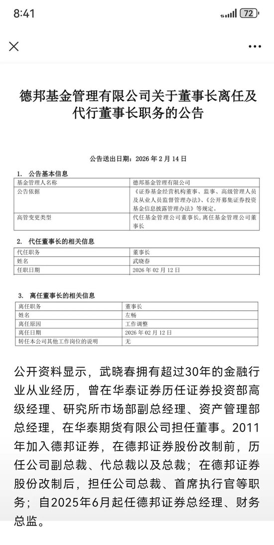
2月14日,德邦基金官宣,左畅不再担任公司董事长职务,武晓春将代行公司董事长职责。虽然公告没有提到换人的原因,但明眼人都知道是为什么。
就在半个月前, *** 雷霆处理了德邦基金的“百亿营销风波”。监管通报直指其与不具备资质的互联网“大V”开展营销合作,利用流量鼓动投资者跟风买入,诱导风险承受能力不匹配的投资者购买中高风险产品。这一行为不仅触碰了合规红线,更暴露了公司内控机制的严重缺失。
联想一下上海地区月初来的公募基金大会的要求。监管层明确强调,严禁与不具备资质的互联网“大V”合作开展任何形式的基金销售活动,合规风控必须从“合规部门的专项工作”上升为“公司战略层面的核心议题”。
在如此敏感时期,董事长“因工作调整”离任,这绝非简单的内部治理优化,而是监管重压下的必然结果。德邦基金这一次,确实玩大了。这再次警示行业:合规必须时刻是之一要务,任何试图走捷径、博眼球的营销,最终都将付出惨痛代价。
资料————
离任者:左畅
左畅自2018年4月起正式出任德邦基金董事长,至本月离任,任期近八年。回顾其任职期间,德邦基金实现了跨越式发展:2018年上任之初,受资管新规影响,公司正处于规模收缩通道,当年末公募管理规模133.27亿元;而至2025年末,公司管理规模已达约697亿元,较其接任时增长5.24倍。尽管在规模扩张上取得了显著成绩,但此次因“百亿营销风波”引发的监管重罚,最终导致其在敏感时期离任,未转任公司其他工作岗位。
接任者:武晓春
接任代董事长职责的武晓春拥有逾30年金融从业经验。履历显示,他曾任华泰证券证券投资部高级经理、研究所市场部副总经理、资产管理部总经理,华泰期货有限公司董事。2011年3月加入德邦证券,在德邦证券股份改制前历任公司副总裁、代总裁以及总裁;改制后担任公司总裁、首席执行官等职。自2025年6月起任德邦证券总经理、财务总监。武晓春的履历中多次涉及风控及合规岗位职责,此次代行董事长职责,也被市场解读为大股东德邦证券在风波后派出风控合规老将“救火”的信号。