中山广播电视台
中山广播电视台
  • 公共频道
  • 综合频道
  • FM96.7广播
  • FM88.8广播
  • 节目表
  • 中山新闻

广汉珠江村镇银行被罚34.68万元:违反金融统计管理规定等

zhongshanradio 2026-02-26 8 0

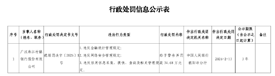
  2月26日金融一线消息,中国人民银行德阳市分行行政处罚信息公开表显示,广汉珠江村镇银行股份有限公司因违反金融统计管理规定;违反 *** 安全管理规定;违反信用信息采集、提供、查询及相关管理规定,被警告并罚款34.68万元。

广汉珠江村镇银行被罚34.68万元:违反金融统计管理规定等

综合频道
分享到微信 分享到微博 分享到QQ

相关推荐:

  • 资金狂减!年内最牛ETF榜单来了
  • 调查:黄金、原油、A股,摊牌时刻已至
  • 印度国家证券交易所将延长股票衍生品交易收盘时间
  • 深圳市自动驾驶安全实验室副主任郎丹:安全是自动驾驶商业化的绝对底线
  • 再见了,蓝岛大厦!6月1日起全面停业,33年老地标将变身全球IP首发中心
  • 指数调样背后有何考量?业内人士:应理性看待资本市场指数调样
  • 美对伊实施新制裁!特朗普开会几小时,未公布最终决定,伊朗“放狠话”:靠导弹争取权利
  • 603721、002848,“摘星脱帽”
zhongshanradio
  • 资金狂减!年内最牛ETF榜单来了
  • 印度财政部称零售通胀或加速攀升,受季风降水不足及燃料价格上涨影响
  • 郝军辉已任中央组织部副部长
更多文章 >
    «    2026年2月    »
    一 二 三 四 五 六 日
    1
    2345678
    9101112131415
    16171819202122
    232425262728

网站分类

catalog
  • 公共频道
  • 综合频道
  • FM96.7广播
  • FM88.8广播
  • 节目表
  • 中山新闻

 备案信息 https://www.zhongshanradio.com/sitemap.xml