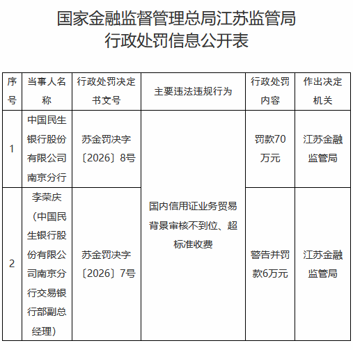
1月29日金融一线消息,国家金融监督管理总局江苏监管局行政处罚信息公开表显示,中国民生银行股份有限公司南京分行因国内信用证业务贸易背景审核不到位、超标准收费,被罚款70万元;李荣庆(中国民生银行股份有限公司南京分行交易银行部副总经理)受到警告并被罚款6万元。

1月29日金融一线消息,国家金融监督管理总局江苏监管局行政处罚信息公开表显示,中国民生银行股份有限公司南京分行因国内信用证业务贸易背景审核不到位、超标准收费,被罚款70万元;李荣庆(中国民生银行股份有限公司南京分行交易银行部副总经理)受到警告并被罚款6万元。
